当前页面:首页 >新闻中心>集团要闻
喜讯!公路集团下属单位和个人获省交通运输厅文明创建工作表彰

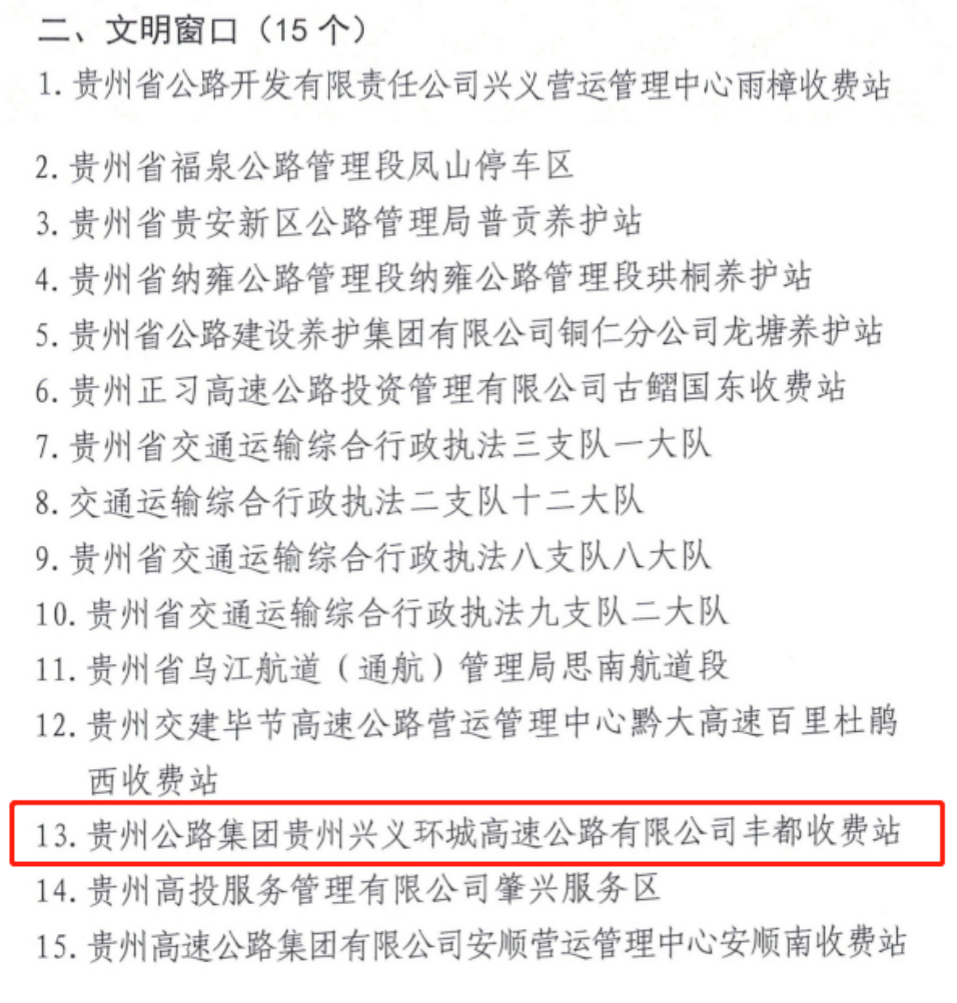
近日,贵州省交通运输厅下发了《关于命名厅系统2022年度文明单位、文明处室、文明窗口、文明标兵的决定》,贵州公路集团第八工程公司荣获“文明单位”荣誉称号,贵州兴义环城高速公路有限公司丰都收费站获“文明窗口”荣誉称号,第六工程公司河荔5标项目党支部书记潘玉金获“文明标兵”荣誉称号。

第八工程公司荣获省交通运输厅2022年度“文明单位

近年来,第八工程公司坚持以构建和谐企业的理念为指引,以“三创三树”为载体,紧紧围绕服务中心工作、促进业务发展、提供优质服务、塑造良好形象为创建导向,深入推进文明单位创建工作,呈现出干群团结、精神振奋、人心思进、同心同德、共谋公司发展的良好局面。

职工书屋

举办职工“乒羽比赛”

在创建过程中,第八工程公司一是始终坚持加强领导,创新机制,为创建工作提供核心保障。公司成立了由党总支书记、总经理任组长的文明单位创建工作领导小组,制定完善文明单位创建工作实施方案,把各项工作指标分解落实到各部门、各项目部,有效地调动了全体职工参与的积极性,引导创建活动制度化、规范化、长效化。二是强化学习,提升素质,为创建工作提供思想保障。公司始终把学习教育作为提高职工素质的有效途径,组织先进典型进机关、进项目、进班组,大力培育和践行社会主义核心价值观。三是丰富载体,挖掘内涵,为创建工作提供活动保障。持续深化巩固“五路初心”党建品牌创建成果,积极将品牌创建融入项目管理、工程建设、工艺工法创新等方面,积极推进书香企业建设,丰富职工精神文化生活,开展演讲比赛、乒羽比赛、职工户外拓展等活动,创建了实体、线上、有声为一体的“书云”职工书屋。

举办职工拓展活动

 

兴义环高公司丰都收费站荣获省交通运输厅2022年度“文明窗口”

创建以来,丰都收费站始终以“赤子心环精锐黔行”党建品牌为引领,以建设模范窗口服务形象、行业服务标杆为目标,把提高文明窗口服务质量作为主要任务,放眼大局、立足细节,以“四优服务为司乘、传递温暖展文明”为主题,立标杆、树形象,积极开展文明创建活动。

文明服务培训

围绕新时代“多彩贵州最美高速”创建工作,丰都收费站着力打造了“黔美服务班”班组文化,大力开展“五星孵化”行动,创新实施“五星领学法”,打造成为“五星服务”团队,将文明礼仪标准口传相教,为提高兴义环高文明礼仪整体水平打下扎实基础,尽展最美高速礼仪之美。同时,丰都收费站以创建“青年文明号”、开展志愿服务、打造“阳光驿站”等为载体,充分发挥“红背心”高速管家服务队作用,动静结合,实时为过往司乘提供贴心服务,用行动和热情切实践行“路地和谐司乘满意”,成为新时代“多彩贵州·最美高速”上一道靓丽的风景线。

志愿服务

 

潘玉金获省交通运输厅2022年度“文明标兵”

自河荔5标项目党支部成立以来,党支部书记潘玉金同志以创建示范党支部为目标,将原平天1标项目党支部的好经验好方法继续推广运用。通过坚持党建引领促生产,聚焦“六路黔行”党建品牌创建,不断探索和延伸“党建+N”工作模式,推动党建工作与安全生产、品质管控、生产进度、乡村振兴等工作深度融合,实现党建与生产经营成果双提升、双丰收。今年1月,河荔5标以优异成绩荣获河荔高速2022年度综合考评“第一名”及“平安单位”等荣誉,潘玉金同志也被授予河荔高速2022年度“先进个人”荣誉称号。

潘玉金为党员上党课